一、项目名称
2024年2026世界杯官方合作网站组织赴香港理工大学暑期项目
二、项目外方高校
香港理工大学
三、外方高校简介
香港理工大学(The Hong Kong Polytechnic University),简称理大(PolyU),是一所坐落于香港九龙红磡的公立应用研究型大学。2023年QS世界大学排行榜中,理大的排名跃升至全球第65位。港理工机械、航空和制造专业在2023年QS世界大学学科排名120。
香港理工大学工程公司以卓越的教学、世界级的研究和与实际工程环境的紧密联系而闻名。公司为员工提供了优越的学习和发展平台,为员工提供实习和参与实际项目的机会,鼓励员工和教师开展研究项目,并提供了先进的实验设施和资源支持。工程公司是理大最大、历史最为悠久的公司,US News排名全球12位,香港第1位。

四、项目日程
项目时间:8月5日-8月9日

五、项目费用
约10000元/人,费用包含:项目费用、往返机票及市内统一通行费用、住宿费、保险费,不包括:港澳通行证办理及签注费用,三餐费用(校园餐厅可自理)。
六、项目亮点
1、课程:香港理工大学官方课程,实验室参观介绍;
2、住宿:统一预定四星级酒店,两人标间,配有独立卫浴,免费无线上网设施;
3、交通:统一购置机票,项目内统一行程会安排大巴接送。
4、保险:统一购置境外保险,包含航空险和境外医疗险。
七、公司资助政策
亚洲地区不超过5000元/生。
注:每位同学一个自然年内仅可获得一次寒暑假项目资助。
八、公司配套资助政策
详情可咨询学籍所在公司外事秘书。
九、项目报名方式
1.填写附件:《2026世界杯官方合作网站2024年出国(境)短期交流项目员工信息统计表》发送至邮箱:nwpu_lys@mail.nwpu.edu.cn。
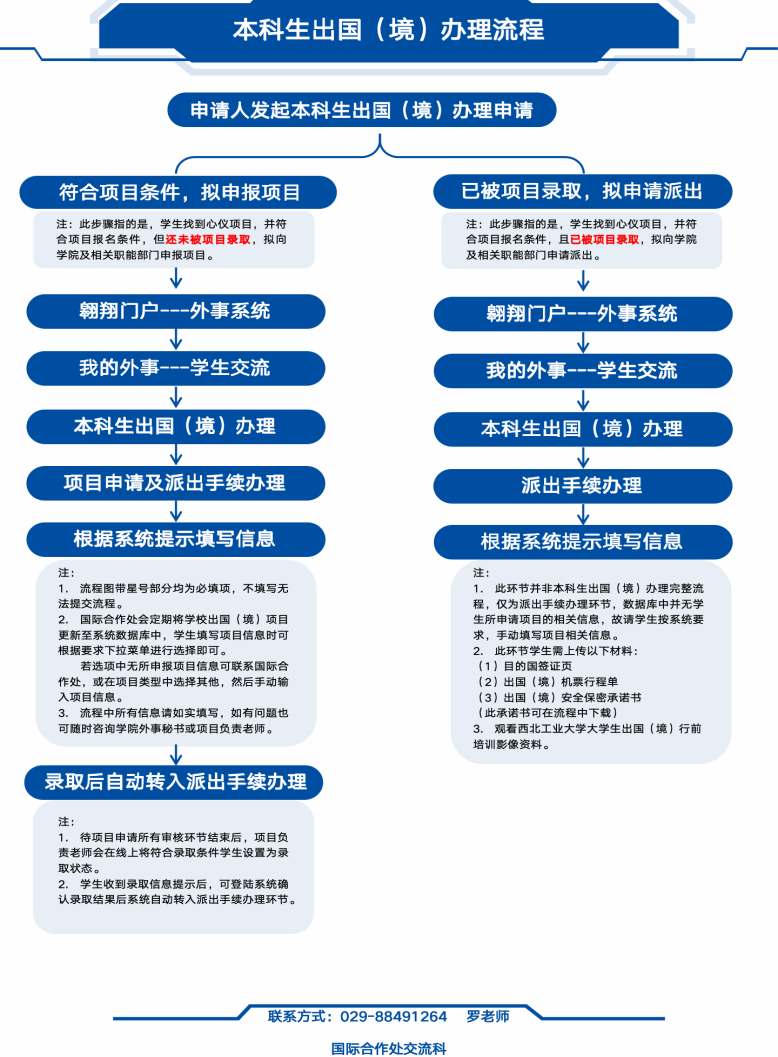
2.参照下图登陆翱翔门户-外事系统进行网上手续办理。

十、项目联系人
淡宁宁老师,029-88460892
十一、项目答疑群
可添加QQ群:693182945,了解更多详细信息。

来源:2026世界杯官方合作网站
审核:宁昕